[prev] 113 [next]

Red-Black Trees (cont)

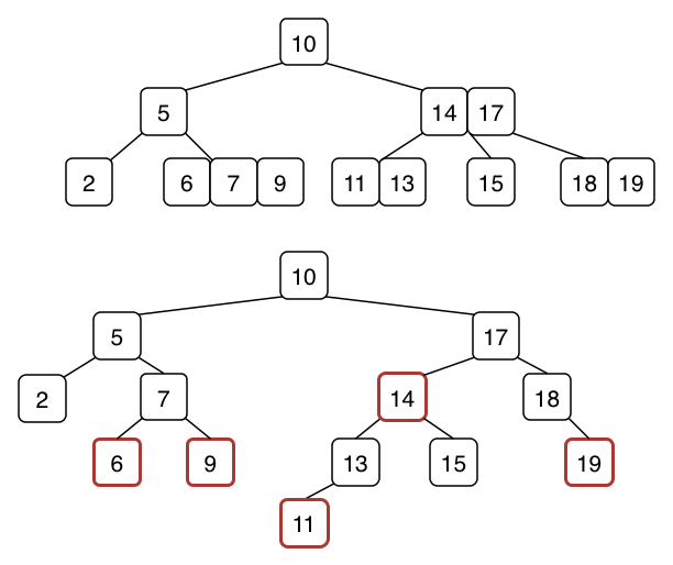
Equivalent trees (one 2-3-4, one red-black):

[Diagram:Pic/234-rb-tree2.png]